logo

宁琴教授团队:乙肝、脂肪肝、肝纤维化和肝衰竭领域多篇ORAL亮相丨APASL 2024

国际肝病 发表时间:2024/3/29 20:58:48 浏览量:222

编者按:樱花烂漫,春日正美。第33届亚太肝脏研究学会年会(APASL 2024)于3月28日(会议第二日)迎来了盛大的开幕仪式、隆重的颁奖典礼。祝贺我国华中科技大学同济医学院附属同济医院宁琴教授荣获“Lesmana-Sollano Great Mentor Award”奖。《国际肝病》第一时间邀请到宁琴教授分享她的获奖感受,并就慢性乙型肝炎功能性治愈话题展开讨论。
 
此外,团队此行成果丰硕,共入选8篇ORAL,覆盖乙型肝炎、代谢相关脂肪性肝病、肝纤维化和肝衰竭领域。《国际肝病》特此报道现场已汇报的5篇精彩内容,团队将于大会第四日(3月30日)分享聚焦肝纤维化和肝衰竭领域的3篇报告,欢迎感兴趣的同仁届时线上或现场聆听。
 
▲宁琴教授在APASL 2024现场接受《国际肝病》专访
 
一、乙型肝炎

TLR7激动剂TQ-A3334联合PD-L1抗体TQ-B2450治疗病毒抑制的慢乙肝经治患者的安全性及有效性研究:一项II期RCT探索性研究(OCEAN cure05 研究)
O-0111: Efficacy of combination treatment of TLR7 agonist and anti-PDL1 in virally suppressed CHB patients
第一作者:吴婷 通讯作者:宁琴
 
研究背景
 
核苷(酸)类似物联合免疫调节药物可抑制HBV复制并恢复抗病毒免疫,是有可能实现临床治愈的一种策略。TQ-A3334是一种选择性TLR7激动剂,可活化天然免疫,诱导IFN-α及干扰素诱导蛋白-10等细胞因子和趋化因子抑制乙肝病毒。TQ-B2450是一种PD-L1抗体,可抑制PD-1/PD-L1轴,恢复对HBV的适应性免疫应答。本研究是一项旨在评估核苷(酸)类似物(NA)与TQA3334联合/不联合TQB2450治疗慢乙肝患者有效性和安全性的II期研究(OCEAN cure05研究)。
 
研究方法
 
本研究纳入24名HBV抑制(250≤IU/ml HBsAg≤5000 IU/ml,HBV DNA <20 IU/ml)的慢乙肝经治患者。随机分至NUCs单药治疗组(n=6),NUCs联合TQ-A3334双药治疗组(n=9)以及NUCs联合TQ-A3334、TQ-B2450三药治疗组(n=9)。每组HBeAg阳性及阴性比例为1:2。TQA3334(1.2 mg或1.5 mg,每周一次给药)及TQB2450(400mg,3周一次给药)用药24周,NUCs全程用药共48周。
 
研究结果
 
双药组及三药组分别有5人和8人出现了治疗相关的不良事件(TEAEs)。三药组TEAEs的发生率更高,甲状腺炎和转氨酶升高是三药治疗组最常见TEAEs。1级的甲状腺炎是TQB2450最常见的免疫相关不良事件。所有TEAEs均在随访终点前缓解。没有出现SAE及死亡。
 
双药治疗组1名患者在第6 周退出,双药组2人TQ-B2450用药未超过4剂,所有受试者纳入安全性分析,共21人纳入有效性分析。在治疗终点,单药组、双药组、三药组分别有4(66.7%)、5(62.5%)和 6(85.7%)的患者HBsAg较基线下降。只有三药组患者在治疗终点实现了HBsAg下降大于0.5 log10 IU/ml(n=3)和HBsAg下降至100 IU/ml 以下(n=2)。与单药组及双药组相比,三药组治疗终点HBsAg平均下降幅度更大(0.04 ± 0.08,0.04 ± 0.16和0.45 ± 0.55 log10 IU/ml)。在三药组,高剂量TQA3334用药者治疗终点HBsAg下降更为显著(0.66 ± 1.15 vs 0.37 ± 0.30 log10 IU/ml)。本研究中HBsAg最大降幅为1.4 log10 IU/ml,该患者基线HBsAg为2767 IU/ml,TQA3334剂量为1.5 mg。
 
图1. 受试者在基线、12周、24周、36周、48周的HBsAg绝对值(A)以及下降幅度(B)
 
研究结论
 
核苷(酸)类似物、TQA3334和TQB2450的联合治疗具有良好的安全性及耐受性,能使病毒抑制的慢乙肝经治患者产生更为显著且持久的HBsAg下降;且在三药治疗组,高剂量TQA3334可促进HBsAg的下降。
 
第一作者简介
吴婷
医学博士,华中科技大学同济医学院附属同济医院感染科副主任医师,湖北省医学生物免疫学会感染分会委员。长期从事各种肝病及感染性疾病的临床工作和基础研究。在Hepatology international、Hepatology research、Lipid research、Biofactors等期刊发表多篇SCI论文。参与编写《Acute Exacerbation of Chronic Hepatitis B》、《非酒精性脂肪性肝病》。主持并参与湖北省自然科学基金、国家自然科学基金联合基金项目等项目。
 
TAF治疗中国初治和经治CHB患者的疗效和安全性——多中心、前瞻性真实世界研究TRUE研究96周数据
O-0186: Tenofovir alafenamide for treatment-na?ve and nucleos(t)ide-experienced patients with hepatitis B virus infection-- 96-week data from a real-world study (TRUE)
第一作者:吴迪 通讯作者:宁琴
 
研究背景
 
富马酸丙酚替诺福韦(Tenofovir alafenamide, TAF)是各大指南推荐治疗慢性乙型肝炎chronic hepatitis B,CHB)的一线抗病毒治疗药物。3期随机对照研究显示TAF不劣于富马酸替诺福韦二吡呋酯(tenofovir disoproxil fumarate,TDF)的抗病毒疗效,且具有更好的肾脏和骨骼安全性。但目前对于TAF长期治疗中国初治和经治CHB患者的疗效和安全性的真实世界研究数据有限。我们开展了一项长期的多中心、前瞻性TRUE研究,旨在评估TAF治疗的病毒学、生化学应答及安全性。
 
研究方法
 
我们在全国6家医院进行了一项前瞻性真实世界临床研究(TRUE研究,NCT03752658),研究设计如图2所示:
 
图2. TRUE研究设计
 
纳入患者为成年男性或非妊娠非哺乳期女性慢乙肝、HBeAg阳性或阴性、初始治疗(treatment na?ve, TN)或已接受了核苷(酸)类似物(nucleoside analoge, NA)抗病毒治疗(treatment experienced, TE)、但未接受过TAF治疗、伴或不伴有肝硬化的患者,排除标准包括有失代偿肝病的证据的患者;合并活动性甲肝、丙肝、丁肝和/或戊肝患者;有肝细胞癌的患者,使用TAF单药或TAF联合恩替卡韦(entecavir, ETV)治疗144周,评估TAF治疗的病毒学、生化学应答及骨肾等安全性。
 
研究结果
 
研究总共纳入500例患者,其中404例完成96周治疗的纳入到本次分析中(TN, 146例; TE, 258例),基线时13.6%的患者合并肝硬化。基线特征见表1:
 
表1. 患者基线特征
 
所有TN患者和164名TE患者接受TAF单药治疗,94名TE患者接受TAF和ETV联合治疗。第96周,88.9%TN患者获得病毒学应答(定义为HBV DNA<20 IU/mL),81.8%的患者实现ALT复常(ALT<40U/L)。在换用TAF的TE患者中,病毒学应答率从基线时的67.8%显著提高至96周的91.7%(P<0.05),生化学应答率从基线时的79.7%提高至96周时的92.1%。在接受TAF+ETV联合治疗的TE患者中,病毒学应答率从基线时的42.0%显著提高至96周的91.3%(P<0.05),生化学应答率从基线的80.0%显著提高到96周的92.9%(P<0.05)。病毒学应答率如图3所示:
 
图3. 初治和经治患者病毒学应答率
 
在75名基线时低病毒血症(定义为HBV DNA<2000 IU/mL)的TE患者中,61人在第96周获得病毒学应答。在基线时估算肾小球滤过率(estimated glomeruar filtration rate, eGFR)低于90 mL/min/1.73m2的患者中,eGFR在第96周显著改善(P<0.05)。总胆固醇水平在第96周显著升高(P<0.05)。基于TAF的治疗方案耐受性和安全性良好,无治疗相关的严重不良事件发生。
 
研究结论
 
基于TAF的治疗对中国初治和经治CHB患者以及低病毒血症患者均有效。对于有轻度肾损害的患者而言,TAF治疗96周后,肾小球功能仍能持续得到改善。
 
第一作者简介
吴迪
华中科技大学同济医学院附属同济医院副教授,副主任医师。作为Sub-PI协调开展多项全国多中心前瞻性慢乙肝临床研究队列,主持和参与国家自然科学基金、“十三五”科技部重大专项、“十四五”国家重点研发计划等多项课题,以第一作者或通讯作者(含共同)在BMJ、J Hepatol、J Clin Invest等国际权威杂志上发表SCI论文十余篇。作为主要执笔人参与制定了国际首个慢乙肝临床治愈专家共识。
 
通讯作者简介
宁琴教授
华中科技大学同济医学院附属同济医院感染科主任。国家杰出青年基金获得者、教育部长江学者、科技部973首席科学家和重点研发项目牵头人。人畜共患传染病重症诊治全国重点实验室主任、国家重大公共卫生事件医学中心副主任、国际肝病学会亚太执行委员、亚太肝病学会单专题会议主席(2022年武汉)、中华医学会感染病学会副主任委员、湖北省肝病学会主任委员。聚焦重大经典和新发突发传染病、肝脏疾病的发生机制、诊治新技术新方案开展了系列工作,牵头完成疾病诊疗共识 7部次,为提升重症病原感染、终末期肝病合并感染的救治成活率和慢乙肝临床治愈率做出了开拓性的积极贡献。主编大型著作“乙型肝炎重症化基础与临床”(中文英文)并全球发行。连续多年成为爱思唯尔高被引学者,H index 46或以上。培养传染病学/免疫学研究生百余位、部分已成为优秀学科带头。
 
二、代谢相关脂肪性肝病
 
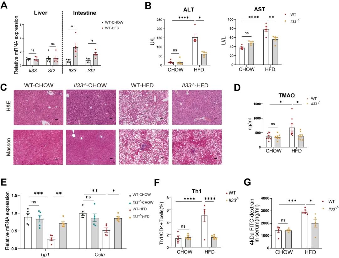
肠源性IL-33增加肠道菌群来源的TMAO合成加重NASH进展
O-0304: Intestinal IL-33 exacerbates NASH by increasing gut microbiota-derived TMAO synthesis
第一作者:海素平 通讯作者:王晓晶 宁琴
 
研究背景
 
肠道菌群及其代谢物通过肠-肝轴在非酒精性脂肪性肝炎(NASH)的发生发展中发挥重要作用。IL-33是IL-1家族的一员,高表达于肠道黏膜屏障部位。在此,我们研究了肠道IL-33在NASH中的作用。
 
研究方法
 
IL-33基因敲除小鼠以及野生型小鼠给予60%高脂饮食喂养24周,建立NASH模型。NASH小鼠肠道内移植来自敲除鼠和野生型小鼠的肠道菌群。通过16S rRNA测序和代谢组学分析肠道菌群及相关代谢物。小鼠脾脏Na?ve CD4+ T细胞和肠上皮细胞系Caco-2用于体外研究。
 
研究结果
 
NASH小鼠中肠道IL-33及其受体ST2表达增高。IL-33敲除后NASH小鼠肠道菌群紊乱情况改善,TMAO水平降低,肝脏的代谢紊乱、炎症和纤维化减轻。IL-33抑制肠屏障相关基因的表达,促进Th1细胞分化和功能,导致肠道内的促炎环境,直接破坏肠屏障。肠道菌群移植逆转了NASH表型。
 
研究结论
 
肠道IL-33可增加肠道微生物来源的TMAO合成,并加重NASH进展。靶向肠道IL-33及其相关菌群可能为NASH的治疗提供潜在策略。
 
 
第一作者简介
海素平
感染病学在读博士研究生,就读于华中科技大学同济医学院附属同济医院。主要研究方向为非酒精性脂肪性肝病的基础研究。
 
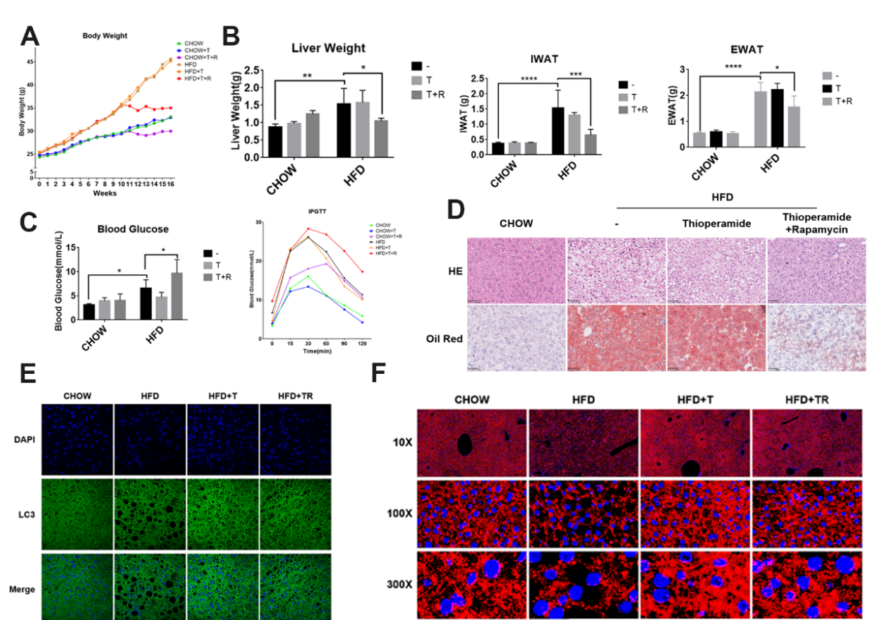
NPC1缺乏介导NAFLD相关自噬损伤
O-0279: NPC1 deficiency mediates autophagy impairment in NAFLD and serves as a target for NAFLD treatment
第一作者:高强 通讯作者:宁琴 王晓晶
 
研究背景
 
NAFLD发病的一个重要原因是肝脏脂质代谢失衡。既往研究发现自噬是细胞中重要的脂质代谢途径,尤其是在脂质超载情况下。但在NAFLD肝脏中自噬功能受损,恢复肝脏细胞的自噬功能可能是一种潜在的NAFLD治疗的方案。我们发现,与自噬功能相关的脂质转运蛋白Niemann-Pick C1 (NPC1)在NAFLD肝脏中显著减少,该研究旨在探索NPC1在自噬介导的脂质代谢中的作用。
 
研究方法
 
通过高脂饮食(HFD)喂养建立NAFLD小鼠模型,体外用棕榈酸(PA)刺激12h建立NAFLD细胞模型。用已证实可改善NPC1缺陷的化合物针对性地干预,结合自噬激动剂,利用蛋白印记、免疫荧光、GFP-RFP-LC3双荧光系统以及电镜检测自噬流,明确NPC1在自噬介导的脂质代谢中的作用。
 
研究结果
 
NAFLD肝脏和细胞模型中自噬功能受损,同时伴随NPC1蛋白水平的降低。体外通过HP-β-CD、DOPG或Thioperamide弥补NPC1功能或促进其表达,自噬通量增加。但体内单纯靶向NPC1并不能显著逆转NAFLD疾病进展,这可能是由于体内长期脂质超载情况下,细胞自噬处于耐受状态。当合并自噬上游激动剂-雷帕霉素时,相对于单用药物显著逆转了NAFLD肝脏脂质沉积。基于此,我们寻找了一种刺可同时刺激自噬上游和促进NPC1表达的化合物-TFEB Activator1,并在体内外验证其通过自噬促进了NAFLD脂质清除。
 
研究结论
 
补充NPC1通过改善自噬介导的脂质代谢促进NAFLD肝脏脂质清除,是一种潜在的NAFLD治疗方案。
 
图4. NPC1在NAFLD中显著降低,NPC1功能缺陷诱导自噬受损
 
图5. 恢复NPC1改善自噬功能,合并自噬激动剂显著改善NAFLD小鼠肝脏脂质沉积
 
第一作者简介
高强
感染病学在读博士研究生,就读于华中科技大学同济医学院附属同济医院,导师是王晓晶研究员,主要研究方向为非酒精性脂肪性肝病及慢乙肝合并非酒精性脂肪性肝病相关的基础研究。
 
通讯作者简介
王晓晶
研究员,博士生导师,华中科技大学同济医学院附属同济医院感染科副主任,人畜共患传染病重症诊治全国重点实验室副主任,国家“万人计划”青年拔尖人才。主要研究领域包括病毒感染性疾病的免疫学机制及干预策略、代谢性脂肪肝发病机制及治疗策略。牵头承担国家十四五重点研发项目及多项国自然科学基金项目,参与国家卫健委十三五重大专项,科技部973 计划,教育部创新团队计划等国家级重大项目研究工作。以第一或通讯作者在Hepatology,Cellular&molecular immunology,Clinical Infectious Disease等高水平期刊发表多篇SCI论文。作为编委参与撰写大型医学中文专著“乙型肝炎重症化基础与临床”和英文专著acute exacerbation of chronic hepatitis B。
 
高CRP水平增加NAFLD的患病风险:一项回顾性研究和孟德尔随机化分析
O-0309: C-reactive Protein and Nonalcoholic Fatty Liver Disease
第一作者:郭庆浩 通讯作者:习东
 
研究背景
 
有研究表明C反应蛋白(C-reactive protein,CRP)水平在非酒精性脂肪肝(nonalcoholic fatty liver disease,NAFLD)患者中增加,但也有一些其他研究表明二者不存在关联。因此,需要评估NAFLD与CRP之间的因果关系。
 
研究方法
 
在回顾性研究中,我们收集了华中科技大学同济医学院附属同济医院2010年9月至2023年2月202名受试者的实验室检查和合并症指标,利用单变量和多变量logistic 回归分析评估CRP与NAFLD之间的关联。利用公开GWAS数据库的数据进行了双向孟德尔随机化(Mendelian Randomization,MR)分析,逆方差加权法是推断暴露和结局的因果关系主要方法。我们同时进行了Cochran's Q检验和MR-Egger回归分析,以确定工具变量(IVs)的异质性和水平多效性,并通过留一法(leave-one-out)评估了MR分析结果的稳定性。
 
研究结果
 
回顾性研究包括116例NAFLD患者和86名非NAFLD患者,结果显示,与非NAFLD对照组相比,NAFLD患者的CRP显著增加(2.40 vs. 0.70,P<0.001)。多变量 logistic 回归分析显示,CRP是NAFLD的危险因素(OR=1.141,95%CI 1.007-1.294,P=0.039)。正向MR分析显示,通过逆方差加权法证明了CRP与NAFLD之间存在显著的因果关系(OR=1.187,95%CI 1.004-1.404,P=0.045),加权模式法(OR=1.321,95% CI 1.147-1.521,P<0.001)和加权中位数法(OR=1.341,95% CI 1.132-1.589,P=0.001)进一步证实了这个结果。同时,反向MR分析表明NAFLD对CRP没有因果影响。IVs没有发现具有水平多效性。尽管在IVs之间存在一定异质性,但通过敏感性分析证明了MR结果的可靠性。
 
研究结论
 
CRP水平的升高可促进NAFLD的发生,可能将其作为NAFLD发病的预测指标。
 
表2. 患或不患NAFLD患者的基线信息
 
Table 2. Association analysis of CRP with risk of NAFLD
 
图6. 双向MR分析流程图
 
图7. MR分析循环CRP水平与NAFLD的因果关系
 
第一作者简介
郭庆浩
感染病学在读硕士研究生,就读于华中科技大学同济医学院附属同济医院感染病研究所,宁琴教授团队研究生,习东课题组成员,主要研究为肝炎、肝癌防治的研究,研究课题“Fgl2凝血酶原酶抗体治疗肝癌、暴发性肝炎的有效性研究”。
 
通讯作者简介
习东
副研究员,免疫学博士,华中科技大学同济医学院附属同济医院感染病研究所副所长,硕士生导师。主要从事病毒性肝炎、肝癌的发病机制和防治的研究。现担任湖北省免疫学会常务理事、湖北省免疫学会肿瘤与微生态专委会副主任委员,教育部学位中心学位论文评审专家。主持国家自然科学基金1项、863计划分课题1项、十三五重大新药创制子课题1项、“十四五”重点研发计划任务级子课题2项。参与多项国家级科研项目,包括“十四五”“生物安全关键技术研究”重点专项、国家临床重点专科建设项目、教育部“创新团队发展计划”项目、“973”项目、“863”项目、科技部国际科技合作项目、多项国家自然科学基金。在SCI杂志上以第一作者(含共同第一作者)或通讯作者(含共同通讯作者)发表论文近10篇,包括Journal of Experimental and Clinical Cancer Research,Cell Mol Immunol.,Hepatology International,Frontiers in Immunology,Journal of Hepatocellular Carcinoma等,合作发表论文80余篇,参与专利申请6项,其中获得5项专利。
 
欢迎3月30日线上或现场聆听
 
时间:3月30日10:59-11:08
地点:Room 05: C-1
专题:Oral Free paper: Acute Liver Failure & ACLF
标题:Clinical Characteristics and Risk Factors of End-Stage Liver Disease Complicated by Infections (O-0842)
 
时间:3月30日11:26-11:35
地点:Room 15: J
专题:Oral Free paper: Liver Fibrosis
标题:Fgl2-C3aR mediated NETs promote intravascular coagulation and liver fibrosis in NASH progression (O-1037)
 
时间:3月30日12:11-12:20
地点:Room 03: D
专题:Oral Free paper: Liver Fibrosis
标题:STING activation hampers HBV replication but promotes liver injury in CHB concurrent with NAFLD (O-0982)
 
(来源:《国际肝病》编辑部)
 
 
声明:本文仅供医疗卫生专业人士了解最新医药资讯参考使用,不代表本平台观点。该信息不能以任何方式取代专业的医疗指导,也不应被视为诊疗建议,如果该信息被用于资讯以外的目的,本站及作者不承担相关责任。
版面编辑:张雪   责任编辑:付丽云
本内容仅供医学专业人士参考
相关搜索:  APASL 2024

发表评论

提交评论
  • 相关推荐
  • 学术领域
返回
顶部