国际肝病 发表时间:2025/4/1 16:49:07

编者按
在第34届亚太肝病学会年会(APASL 2025)上,首都医科大学附属北京地坛医院杨松教授团队共入选16篇摘要,其中3篇被选为会议发言。其中在酒精性肝病领域的两项科研成果备受瞩目:其中一项临床研究发现:肌脂肪变性与肌少症协同作用预示酒精性肝病患者的预后更差;另一项基础研究提示,乙醇通过降低 CPT2介导的肉碱分解代谢,促进酒精性肝细胞癌的干细胞性。《国际肝病》特此报道,相关内容分享如下。

研究一
肌脂肪变性和肌肉减少症协同预测中国男性酒精相关性肝病的不良结局:一项多中心前瞻性研究
研究背景
中国酒精相关性肝病(ARLD)的疾病负担日益加重,亟需明确可干预的预后影响因素。尽管骨骼肌异常在慢性肝病中逐渐受到关注,但其在ARLD中的预后意义仍不明确。这项多中心前瞻性研究旨在阐明ARLD患者中肌脂肪变性与肌少症的患病率、相互作用及其对预后的影响。
研究方法
我们对308例多中心住院ARLD男性患者开展前瞻性研究(2015—2024年),通过标准化CT分析量化肌少症(L3骨骼肌指数<40.2 cm²/m²)和肌脂肪变性(基于BMI分层的CT衰减阈值),并采用竞争风险分析和Cox比例风险模型评估6个月及24个月死亡率。
研究结果
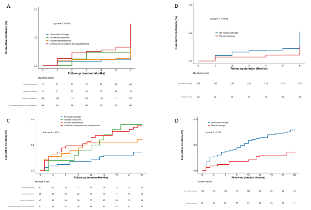
76.6%的患者存在肌肉异常(孤立性肌脂肪变性37.7%,肌少症合并肌脂肪变性32.1%)。合并肌少症与肌脂肪变性的患者6个月死亡率最高(13.1% vs 对照组4.2%;HR=3.12,95%CI:1.89~5.16)。多因素分析显示,肝衰竭(HR=3.93)、肝性脑病(HR=2.84)、高胆红素血症(HR=1.11)和尿素氮升高(HR=1.09)是6个月死亡的独立预测因子;而24个月死亡的主要决定因素为肌少症(HR=1.43)、内脏脂肪堆积(HR=3.65)和尿素氮(HR=1.10)。值得注意的是,肌脂肪变性可增强肌少症相关风险,但本身无独立预后价值。

图1. 肌肉损伤类型亚组的累积死亡率
(源自APASL 2025会议)

图2. 肌肉损伤累积死亡发生率
(源自APASL 2025会议)
研究结论
这是首个亚洲前瞻性多中心队列研究,证实肌脂肪变性与肌少症的协同作用预示ARLD患者预后更差。本研究主张基于CT的肌肉表型分析用于精准风险分层,并指导针对性营养干预。
研究二
乙醇通过抑制CPT2介导的肉碱分解来促进酒精性肝细胞癌的干细胞性
研究背景
酒精性肝癌(Alcoholic Liver Cancer, ALC)是一种由长期过量饮酒导致的肝脏疾病。慢性酒精滥用可引发脂肪肝、酒精性肝炎及肝硬化等病理改变,并最终进展为肝细胞癌(Hepatocellular Carcinoma, HCC)。在全球范围内,肝癌是癌症相关死亡的主要原因之一,而酒精性肝癌作为一种特定亚型,在酒精高消费区域尤为突出。亚太地区(如中国、日本、韩国)及东欧国家酒精性肝病发病率显著升高,肝癌负担亦随之加重。ALC的早期诊断仍具挑战性,且有效治疗手段匮乏。因此,早期诊断及深入探究其分子机制对提高生存率至关重要,这不仅有助于阐明HCC的发病机制,更为开发新型治疗策略提供理论依据。
研究方法
基于癌症基因组图谱(TCGA)数据库分析HCC患者CPT2基因表达水平。对酒精性肝病患者肝组织切片进行免疫荧光染色,评估CPT2蛋白定位及表达变化。提取ALC患者肝组织中的RNA及蛋白质,通过qRT-PCR及Western blot技术检测CPT2的mRNA及蛋白表达水平。以200 mM乙醇处理HepG2肝癌细胞,检测CPT2的转录及蛋白表达变化,并进行转录组测序分析差异基因富集通路。
研究结果
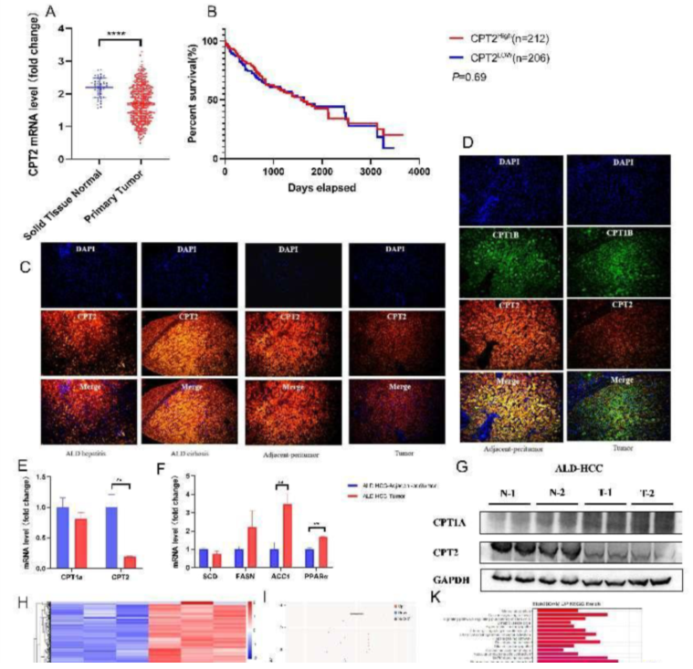
TCGA数据分析显示,肝癌患者CPT2表达显著降低;免疫荧光染色进一步证实,酒精性肝病进展伴随CPT2表达水平急剧下降。肝癌组织中,CPT2的mRNA及蛋白表达量较癌旁正常组织显著降低;乙醇暴露可显著抑制HepG2细胞中CPT2的表达。转录组测序表明,乙醇处理后差异基因主要富集于Hippo信号通路及肿瘤干细胞调控通路,提示CPT2表达缺失可能通过代谢重编程促进肝癌细胞的干性特征。

图3. 乙醇通过降低CPT2介导的肉碱分解代谢促进酒精性肝细胞癌
(源自APASL 2025会议)
研究结论
ALC的高发病率与低治愈率对全球公共卫生构成严峻挑战。本研究发现,乙醇通过抑制CPT2表达,降低CPT2介导的肉碱分解代谢,进而增强ALC的干性特征。这一机制为ALC的恶性进展提供了新的分子解释,并为开发靶向代谢调控的干预策略奠定了关键理论基础,对降低ALC的发病率和死亡率具有重要意义。未来研究将进一步探索CPT2与Hippo通路、肿瘤干细胞间的交互作用,并通过临床前模型验证靶向CPT2或其下游效应分子的治疗潜力,推动转化医学研究进展。
(来源:《国际肝病》编辑部)

声明:本文仅供医疗卫生专业人士了解最新医药资讯参考使用,不代表本平台观点。该信息不能以任何方式取代专业的医疗指导,也不应被视为诊疗建议,如果该信息被用于资讯以外的目的,本站及作者不承担相关责任。